松弛面试手机版
v1.0.3 安卓版 发表评论
- 应用类别:教育
- 应用大小:98.90 MB
- 更新时间:2025-12-31 11:24
- 应用版本:v1.0.3
- 应用语言:中文
- 应用等级:
- 应用厂商:杭州松弛智考教育科技有限公司
- 官方网址:暂无
评分:
好评:0
差评:0





应用介绍
松弛面试app是一款面向于公务员、事业单位面试考试的备考软件,软件中提供了面试公开对练房,用户可以进行真人实战的练习,轻松进入开放的面试房间来实时对面,对各类面试场景进行真实模拟,让你可以实时练习提升,轻松应对自己的面试,进行多模态的全真模拟。平台还提供了海量的真题资源,更多面试真题都可查阅,对其实战练习,从而可以精准评估自己的面试,高效提升自己的面试能力;此外,松弛面试手机版中还提供了丰富多样的课程,这里更多的课程都可选择,方便用户高效学习名师课程,有需要的用户就赶紧来本站下载使用吧!

应用功能
1、面试课程
软件提供了面试理论课程,可以让你一键学习面试课程,掌握更多的理论知识。
2、面试对练
用户也可以实时进行面试对练,创建对练房来匹配对手和导师,轻松进行实时互动练习。
3、真题开练
为用户提供了各省的面试真题,方便用户可以实时开练,更好的练习面试真题。
4、全真模拟
也可以让你进行多模态的全真模拟,高仿真线上考场环境,提前熟悉考试流程。
5、使用方法
为用户提供了详细的使用方法,可以对相关对练房的使用方法进行查看,便捷使用。
6、练习记录
用户可以对自己的练习记录进行查看,实时掌握历史练习记录,轻松查看练习情况。
应用特色
1、海量真题
软件中汇集了海量的面试真题,对各省的面试真题和素材都可查阅,针对性练习提升。
2、真人实战
支持用户有效进行真人实战对练,可以对相关的面试进行全真模拟,精准提升面试能力。
3、名师直播
还为用户提供了名师直播的课程,帮助用户深度剖析相关的考点,实时互动答疑。
4、免费课程
这里还为用户提供了超多免费的课程,方便用户零元畅学所有的课程,免费学习理论知识课程。
5、高效备考
助力用户轻松高效备考需要的考试,实时提高用户的备考效率,快速通关自己的考试。
6、实时更新
更多面试真题也会进行实时更新,用户可以随时练习最新的题库,轻松练习真题。
应用优势
1、汇集了海量的面试真题,方便用户实战练习相关的真题。
2、更多的面试真题也会进行实时更新,随时练习更多的真题。
3、有效进行真人实战对练,进而可以进行真人对练互动。
4、零元畅学更多的面试课程,免费学习面试理论课程。
5、精准提升用户的面试能力,帮助用户轻松高效的提升。
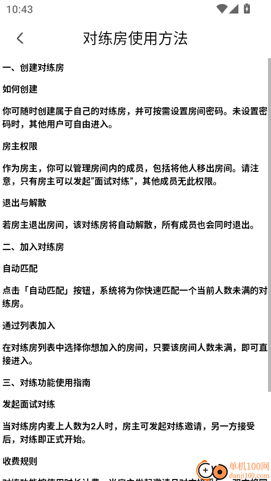
松弛面试app如何查看对练房的使用方法?
1、首先打开应用点击“同意并继续”按钮来进入app中。

2、在账号密码登录界面中输入自己的账号和密码,点击“登录”按钮来一键登录平台。

3、进入软件的狂练界面后,点击上方的“对练房使用方法”按钮来进行下一步。

4、如此就可以查看对练房的使用方法,轻松掌握相关的方法教程。

应用点评
松弛面试app支持用户轻松实现面试练习,这里超多面试课程都可观看学习,实时掌握更多的理论金额呈知识,轻松观看名师直播课程,深度剖析重点知识;而且用户也可以精选真题进行实战练习,随时练习相关的真题,更好的进行真人实战练习,提升自己的面试能力。
更新日志
v1.0.3 版本
1.0版本正式上线
应用信息
- 中文名:松弛面试
- 包名:com.songchi.interview
- MD5:A2C9FE75C49762FCCED0FC0649091FC8
- 隐私政策:点击查看
- 权限需知
多平台下载
Android版松弛面试手机版 v1.0.3 安卓版
本类推荐
相关应用
松弛面试手机版v1.0.3松弛面试app是一款面向于公务员、事业单位面试考试的备考软件,软件中提供了面试公开对练房,用户可以进行真人实战的练习,轻松进入开放的面试房间来实时对面,对各类面试场景进行真实模拟,让你可以实时练习提升,轻松应对自己
学而思图书手机版(改名好未来图书)v3.12.10学而思图书最新版为大家提供的阅读应用是,上面有从幼小到高中所有的学科书籍,我们直接可以去翻阅了,还可以观看视频的,然后还支持练习一些课后题目,上面还能记录你的阅读时间。学而思图书app介绍好未来旗下专注于3-18岁全
练工宝免费版v1.0.0练工宝APP是一款专注企业打造的线上教育培训软件,汇集诸多培训课程资源,覆盖消防教育、电工作业、注安工程等,所有你要学习了解的均可在线找到和学习,轻松掌握更多学习内容,保障用户学习的高效性。非常专业且详细的课程内
宝宝早教学形状appv4.8na宝宝早教学形状手机版通过搭建积木来让小朋友认识更多不同形状,生动有趣的动画教学讲解简单易懂,家长可以将其用作育儿助手,有了这款软件就能让你更好的去实现早教,感兴趣的朋友不妨来了解更多。宝宝早教学形状官方版介绍
下载排行
- 1艺术升手机客户端(艺考报名)
- 2嘉迪在线官方版
- 3会计云课堂免费版
- 4超格教育app安卓
- 5悟空数学TV版
- 6智学网学生端成绩查询入口app
- 7成语闯关营手机版
- 8漫蛙3Manwa3免费版
- 9XIYOU英语学生端app
- 10化危为安最新版


小猿搜题拍照搜题app
剧量官网版
岛遇手机版
金山词霸手机版
作业帮免费拍照答题
物理实验室AR官方版
学习强国手机客户端
中国高等教育学生信息网(学信网)app
题拍拍app官方版
教务管理系统(改名为培训机构学员管理通)
益商小马app(益商云)
养未官网版
勾勾教学平台app
编程科普工坊官方版
文旌课堂手机端v3.7.8
星空外语免费版v1.8.7
AIChatty说外语官方版v1.1.10
五十音特训图官方版v1.0.1
云题馆官网版v9.2.1.71
文化天府手机版v25.1226
作业帮喵喵机软件v7.56.46
内科主治医师总题库手机版v6.2.4
放射医学技术师总题库最新版v6.2.4
申云智教教师端官方版v1.0.2
八大员考试题峰免费版v4.0
松果倾诉app最新版v12.7.0.8













网友评论
查看所有0条评论