KK开播最新版
v6.5.0 安卓版 发表评论
- 应用类别:视频
- 应用大小:48.94 MB
- 更新时间:2025-12-02 14:28
- 应用版本:v6.5.0
- 应用语言:中文
- 应用等级:
- 应用厂商:杭州米络文化传播有限公司
- 官方网址:暂无
评分:
好评:0
差评:0




应用介绍
KK开播手机版APP这是一款拥有大量精选热门短视频资源的应用软件,在这里涵盖中华传统文化短视频资源超级丰富,许多大家喜欢的短视频作品一键观看欣赏,提供不错的短视频科普、传统节目视频活动以及精彩视频节目欣赏等操作;而且该软件视频播放画面非常高清流畅,支持用户使用手机号或者微信快速登录使用,进行播放视频数据同步记录特别简单;除此之外,在KK开播最新版软件APP当中视频分类列表资源超级多,超多正能量视频和有价值视频源源不断的播放;对这种程序应用感兴趣的小伙伴们千万别错过了,欢迎来本站下载体验使用。

应用功能
1、科普内容
为青少年及广大用户提供了近距离接触社会与科学的内容科普平台。
2、视频资源
每日都是在无间断升级,专注于将大量热门的短视频资源福利给大伙儿。
3、热门內容
这儿收集了本年度的热门內容,让您刷不断,随时随地能够收看。
4、数据算法
还会根据大数据算法,依据我们的爱好来消息推送你有兴趣的內容。
5、随意收看
每日都是有热门短视频在升级,客户随时随地能够随意收看。
6、视频节目
以“宣扬非遗文化”为主题的视频节目《匠人与匠心》每周一期,平均每集点击量50万以上。
应用特色
1、精彩有趣
简单的短视频入口,通过这个平台你可以看到很多精彩的内容,非常的有趣。
2、短片类型
每天都有大量不同类型的短片出现在这里,让你可以尽情享受别人的创意和创造力。
3、推荐内容
用户不需要自己找到它,该系统每天都会自动向用户推荐有趣且有吸引力的视频。
4、有趣资源
各种精选短视频信息推荐给你,关注一些有趣的事情从这里开始。
5、精心挑选
精心挑选了很多好玩的事情,资源十分全面不要错过。
6、提前缓存
提前缓存免流量,大屏观看同样清晰,非凡视频播放体验。
应用优势
软件涵盖许多精选好看的视频播放资源,优质体验;
满足用户全面视频播放需求,高清的视频画面资源;
软件涵盖超多传统文化视频节目,掌握大量的活动;
带来简约实用的视频播放界面,管理视频播放便利;
视频播放资源都是免费提供欣赏,没有任何的收费;
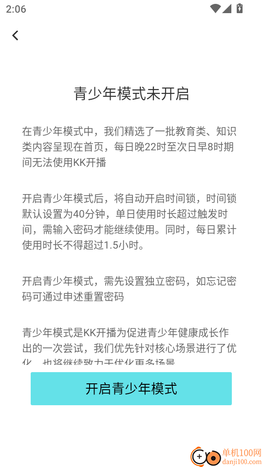
KK开播手机版APP如何将程序的开启青少年模式打开?
1.首先打开软件阅读协议和隐私政策后,点击“同意”按钮进入程序

2.在手机号登录界面,输入手机号和验证码后点击“登录”按钮进入APP

3.在软件首页界面找到底部菜单栏“我的”功能按钮点击进入下一步

4.之后进入个人中心界面,点击“设置”功能按钮进入下一步

5.然后在“设置”菜单界面,点击“未成年保护工具”功能按钮点击进入

6.在之后进入新的功能菜单界面,点击“开始青少年模式”按钮进入下一步

7.最后进入“设置密码”界面,输入密码后就可以设置完成开启了

应用点评
KK开播手机版APP是一款拥有大量精彩好看视频播放资源的平台,软件提供超多热门视频节目,各种文化水平、科学视频、正能量视频、公益视频、推广行动活动视频内容资源应有尽有,能够满足用户全方位的视频播放和欣赏需求;喜欢该软件的用户可以来本站一键下载。
更新日志
v6.5.0 版本
6.5.0版本更新说明:
1.传播正能量,弘扬传统文化
应用信息
- 中文名:KK开播
- 包名:com.melot.studio
- 运营单位:杭州米络文化传播有限公司
- MD5:22C7B30F212BE592CA8E3835D45609F5
- 备案号:浙ICP备10213853号-18A
- 隐私政策:点击查看
- 权限需知
多平台下载
Android版KK开播最新版 v6.5.0 安卓版
本类推荐
相关应用
爱坤影视大全免费版v10.1.1爱坤影视大全官网版APP这是一款拥有海量精选影视播放资源的应用软件,在这里涵盖大量推荐的高分影音资源,任何大家喜欢的影视作品都可在线搜索找到,内置影视播放画质都是非常高清流畅,大量热门老剧和经典影视剧汇集于此,而
魔音morin安卓版v1.4魔音morin官方网站是一款为用户提供音视频剪辑制作的工具软件,软件为用户提供了多功能的工具,方便用户专业高效的剪辑,一键实现音频剪切、音频混音、拼接合成等等,实现专业的音乐剪辑,轻松编辑自己的音乐作品,快捷创作出专
蜂云SaaS官网版v3.5.1蜂云SaaSAPP是一款添加监控设备来进行视频监控使用的软件,在软件中将监控设备添加管理连接设备即可随时在线观看监控视频画面,为用户的居家安全提供安全保障,随时清楚家中的实时影像动态情况,还可以通过云台操作来控制监
腾讯体育手机客户端v7.8.75.1748腾讯体育手机版让你能查看各种体育赛事直播,而且还能和别人聊天互动的,更是能了解到详细的比赛数据,不管是篮球、足球还是羽毛球等等,这里全都为你备齐了,而且还能了解到最专业的体育资讯的。腾讯体育直播介绍腾讯体育,原名


91播放器免费版
快手app官方正版
M豆影视免费版
抖音app官方正版
2025西瓜视频app最新版本
2025爱奇艺电视剧全部免费最新版
BLIBLI哔哩哔哩手机版
77视频免费版
夜趣免费版
金象视界免费版
青柠TV免费版免费版
腾讯视频手机版
闪映剧场最新版
影视大全免费2025最新版
腾讯动漫手机客户端v12.14.8
车载音乐库免费版v1.2.0
映客直播官方v9.7.80
2025韩剧TV最新版本(改名为韩小圈)v6.7.7
酷狗直播手机版v7.00.20
蛋蛋星球官方版v0.1.168
柿播免费版v1.2.24
抖看小剧场免费版v3.2.8
格行视精灵官网版v1.3.5
许愿狐官网版v1.6.1202










网友评论
查看所有0条评论